



137,98 ₴
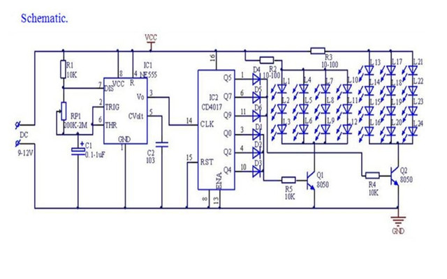
Показати оптові ціниНабір для самостійної збірки стробоскопа (миготливих маячків) синій + червоний, на базі NE555 + CD4017
Інструкція по збірці наочна і зрозуміла з фотографій нижче.
Частота спалахів регулюється потенціометром.
Напруга живлення - 5В - 12В DC (наприклад, від USB)
В залежності від напруги живлення можна підібрати опір в ланцюзі обмеження струму світлодіодів в діапазоні 10 - 100 Ом для забезпечення необхідної яскравості в допустимих межах струму через світлодіоди.



| Основні атрибути | |
|---|---|
| Виробник | Без бренду |
| Країна виробник | Китай |
| Користувальницькі характеристики | |
| Країна реєстрації | Китай |